当前位置:首页 > 公告 > 教育部最新规定:中小学书法教师不得由其他学科教师“兼任”
教育部最新规定:中小学书法教师不得由其他学科教师“兼任”
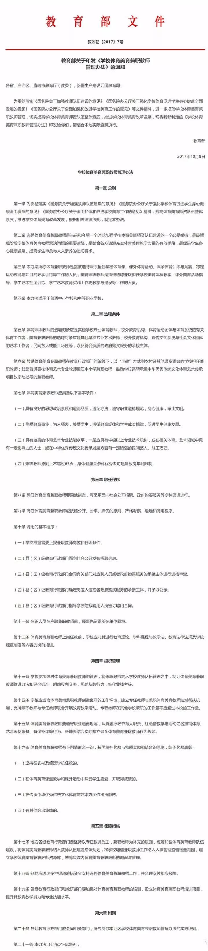
2017-11-13 11月7日,教育部7日公布了《学校体育美育兼职教师管理办法》,对普通中小学校和中等职业学校的体育美育兼职教师选聘条件、聘任程序和组织管理等作出规定。管理办法明确,中小学体育美育兼职教师不得由本校内的其他学科教师或人员“兼任”。 管理办法指出,选聘体育美育兼职教师是当前和今后一个时期加强学校体育美育师资队伍建设的一个必要举措,是破解现阶段学校体育美育教师紧缺问题的重要途径。美育兼职教师的选聘对象应是其他学校专业艺术教师,校外教育机构、宣传文化系统与社会文化团体的艺术工作者,民间艺人或能工巧匠等以及符合资质的政府购买服务的承接主体。 教育部体育卫生与艺术教育司负责人介绍,为了充分吸收与利用社会各方体育、美育优质师资资源,管理办法明确,兼职教师选聘的范围是“校外”体育艺术专业人员,并鼓励体育美育专职教师在教育行政部门的统筹下,以“走教”方式到农村及其他师资紧缺的学校担任兼职教师;鼓励普通高校体育艺术专业教师担任中小学兼职教师;鼓励学校选聘承担中华优秀传统文化体育艺术传承项目教学与指导的兼职教师。 管理办法还要求,地方各级教育行政部门要坚持以专任教师为主,兼职教师为补充的原则,统筹加强体育美育教师队伍建设,将体育美育兼职教师纳入教师队伍建设总体规划,将学校聘请兼职教师工作纳入人事管理监督检查范围,建立学校体育美育兼职教师资源库,统筹区域内体育美育兼职教师的调配与管理。 附:《学校体育美育兼职教师管理办法》
@文章来源网络,鸣谢书法频道,观点仅供参考,归属者不详,如有侵权或其它错误请及时与我们联系以便更正或删除! 楚云堂书法高考培训学校整理!





